跳到主要內容區
宏國德霖科大-工程學院
Menu
回首頁
德霖科大首頁
行政單位
秘書室
教務處
學務處
總務處
研究發展處(研發處)
資訊中心(原資圖中心)
人事室
會計室
學生相關系統
學生資訊服務
數位教學平台
生活助學金、教育部生活助學金相關表單
教學助理專區
校內獎學金
教師相關系統
教師資訊系統
課程資訊查詢
人事會計總務系統
公文管理系統
教職員信箱登入
本校行事曆
本校招生資訊
圖書館
管理者登入
本功能需使用支援JavaScript之瀏覽器才能正常操作
關於本院
學院簡介
學院沿革
組織架構
規章辦法
成員介紹
系所連結
資訊工程系
電腦與通訊工程系
機械工程系
創意產品設計系
土木工程系
發展特色
培育目標
共同能力
發展願景
發展特色
教學研究
學院核心課程規劃
實務課程規劃發展
畢業門檻與輔導規劃
跨領域學程規劃
交通資訊
大事記連結
校大事記
院大事記
院圖書流通借閱
學分學程
數位科技微學程
網路模組製造與建置學分學程
元宇宙-3DVR / 動捕 / MR創作中心
電動機車人才培育中心
首頁
最新消息
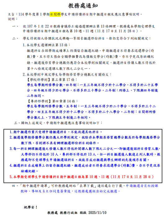
【教務處通知】114-1日間部學生申請修讀科目期中撤選日程及應注意事項說明
教務處通知,114-1日間部期中徹選日程及注意事項說明.png
瀏覽數:
友善列印
分享
友善連結
教育部【防制校園霸凌】專區
【教育部】校園安全衛生網站
教育部全球資訊網
教育部性別平等全球資訊網
學生資訊系統
新北市政府教育局
勞動部勞動力發展署
中華工程教育學會(IEET)
宏國德霖科技大學智慧財產權宣導網